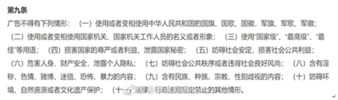
作为公民,要知法懂法,而作为广告人,更要熟悉广告法。
2015年新《广告法》颁布,2018年重新修订,虽然条款中规定了广告中不得出现的情形,但其实并不是非常好操作,什么能说,什么不能说,法律条款并没有给出明确的解释。

所以这次我们搜集整理了新广告法颁布后的违规违法案例,方便大家理解。
一、表示权威性的禁忌词
1 国家XXX领导人推荐、国家XX机关推荐、国家XX机关专供、特供等借国家、国家机关工作人员名称进行宣传的用语。
2 质量免检、无需国家质量检测、免抽检等宣称质量无需检测的用语。
3 人民币图样(央行批准的除外);
4 老字号、中国驰名商标、特供、专供等词语。
⊙ 违法案例1-茅台:拆除国酒门国酒字样
2019年6月29日,“国酒茅台”正式改叫“贵州茅台”,“国酒门”拆除“国酒”字样。

⊙ 违法案例2-3W咖啡:推出“李克强总理同款咖啡”被罚
2019年1月10日,北京3W咖啡有限公司在经营场所内发布含有“总理同款咖啡”等文字及国家领导人形象的广告,被北京市工商局海淀分局处罚款20万元。
⊙ 违法案例3-中央广电总台:“CCTV国家品牌计划”被调查
2019年1月17日,国家市场监督管理总局针对“CCTV国家品牌计划”广告用语涉嫌违反《广告法》问题约谈中央广电总台,并责成北京市市场监管局依法立案调查。

⊙ 违法案例4-富迪健康:使用国家机关工作人员形象
2019年,上海富迪健康科技有限公司因使用多名国家机关工作人员的形象做广告宣传,被罚款100万元。

⊙ 违法案例5-奕彩纸塑包装厂:印制国家领导人卡通图像
2019年,广东潮州市奕彩纸塑包装厂因印制带有国家领导人卡通图像的奶茶封口膜,用于其经营的奶茶店和加盟店,且广告印制量多,散布广,造成了不良的社会影响,被罚款80万元。
二、包含“首/家/国”及相关词语
5 首个、首选、全球首发、全国首家、全网首发、首款、首家、独家、独家配方、全国销量冠军、国家级产品、国家(国家免检)、国家领导人、填补国内空白等用语。
⊙ 违法案例6-韩妃医疗美容门诊:使用绝对化用语
2019年,珠海韩妃医疗美容门诊部有限公司发布包含“国内首家”、“最前沿的整形技术、最精良的整形技法、最优秀的整形效果”、“世界级的整形技术”的宣传内容,被罚款10万元。

三、包含“最”及相关词语
6 最、最佳、最具、最爱、最赚、最优、最先进、最优秀、最好、最大、最大程度、最高、最高级、最高档、最奢侈、最低、最低级、最低价、最底、最便宜、时尚最低价、最流行、最受欢迎、最时尚、最聚拢、最符合、最舒适、最先、最先进、最先进科学、最先进加工工艺、最先享受、最后、最后一波、最新、最新科技、最新科学等含义相同或近似的绝对化用语。
⊙ 违法案例7-众邦包装材料:使用绝对化用语
2019年,石家庄众邦包装材料有限公司因发布含“北方最大的药用铝塑包装和重磅包装生产基地”内容的广告,被罚款20万元。
四、包含“一”及相关词语
7 第一、中国第一、全网第一、销量第一、排名第一、唯一、第一品牌、NO.1、TOP.1、独一无二、全国第一、一流、一天、仅此一次(一款)、最后一波、全国X大品牌之一等用语。
⊙ 违法案例8-正里元葛根粉:广告内容与实际不符
2019年11月,重庆正里元科贸有限公司发布含有“中国葛根行业第一品牌”等内容的食品广告,被罚款20万元。

五、包含“级/极”及相关词语
8 国家级(相关单位颁发的除外)、全球级、宇宙级、世界级、顶级(顶尖/尖端)、顶级工艺、顶级享受、极品、极佳(绝佳/绝对)、终极、极致等用语。
⊙ 违法案例9-小红书:使用不当用语
2019年2月3日,上海市嘉定区市场监管局公示的行政处罚决定书显示,小红书App的运营者行吟信息科技(上海)有限公司因发布广告时使用“国家级、最高级、最佳”等用语被罚款3万元。
⊙ 违法案例10-锤子手机:全球第二好用
2015年2月,北京市工商行政管理局海淀分局正式判定锤子手机“全球第二好用的智能手机”违规,责令停止发布违法广告,并公开更正。

六、表示品牌地位的相关词语
9 王牌、领袖品牌、世界领先、遥遥领先、领导者、缔造者、创领品牌、领先上市、至尊、巅峰、领袖、之王、王者、冠军、地王、楼王等用语。
⊙ 违法案例11-瓜子二手车:不实广告宣传语被罚
2018年11月15日,金瓜子科技发展(北京)有限公司因在广告中使用瓜子二手车“创办一年、成交量就已遥遥领先”的不实宣传语,被罚款1250万元。

⊙ 违法案例12-加多宝:“10罐凉茶7罐加多宝”被罚
2019年8月16日,根据最高院《民事判决书》,判决武汉加多宝赔偿广药、王老吉大健康共计100万元,并停止发布包含“中国每卖10罐凉茶7罐加多宝”广告词,停止使用并销毁印有“全国销量领先的红罐凉茶——加多宝”广告词的产品包装。

七、表示绝对、极限且无法考证的词语
10 绝对值、绝对、大牌、精确、超赚、领导品牌、领先上市、巨星、著名、奢侈、世界/全国X大品牌之一、世界级、金牌、名牌、优秀、世界领先、顶级工艺、王牌、销量冠军、极致、永久、王牌、掌门人、领袖品牌、绝无仅有、史无前例、万能、100%、国际品质、高档、正品等虚假或无法判断真伪的夸张性表述词语。
⊙ 违法案例13-皇域新材料:使用绝对化用语
2019年,佛山皇域新材料科技有限公司发布含有 “龙头品牌”、“绝对的无污染”、“价格是最低的”、“质量又是最好的”、“绝对是最好的选择,没有之一”、“全球顶尖”、“最佳替代品”等用语的广告,被罚款23万元。

八、迷信用语
11 带来好运气,增强第六感、化解小人、增加事业运、招财进宝、健康富贵、提升运气、有助事业、护身、 平衡正负能量、消除精神压力、调和气压、逢凶化吉、时来运转、万事亨通、旺人、旺财、助吉避凶、转富招福等迷信色彩的用语。
⊙ 违法案例14-碧桂园:发布风水等迷信内容
2019年,茂名市碧桂园发布“重金聘请国际开运名师黄楚淇风水讲解、猪年开运、开运宝典签赠”的广告,因涉及迷信内容被罚20.5万元。

⊙ 违法案例15-奥园金澜湾:含有迷信内容宣传语
2019年3月,重庆博昂置业有限公司“奥园金澜湾”因发布含“坐享山环水抱、藏风聚气的鼎级风水格局,是为大富大贵家庭传承门风绝佳旺地首创全生命周期住宅”内容的广告,被罚款5万元。
九、打色情擦边球的用语
12 零距离接触、余温、余香、身体器官描述等违背社会良好风尚的色情暗示词语。
⊙ 违法案例16-海王星辰:色情暗示网络直播
2018年6月15日,上海海王星辰药房有限公司因开展“有球必硬夜夜激情”网络直播活动,被依法处罚款70万元。

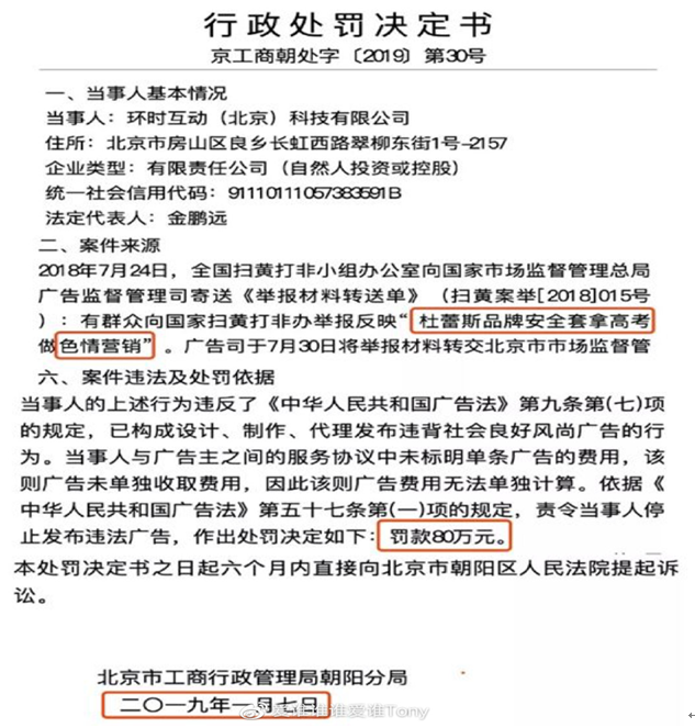
⊙ 违规案例17-杜蕾斯:高考软色情营销
2018年7月24日,环时互动因为杜蕾斯品牌做高考软色情营销,被罚款80万元。

⊙ 违规案例18-绝味鸭脖:双十一色情广告被罚款
2017年12月22日,绝味鸭脖因在天猫旗舰店发布双十一活动色情暗示广告海报,被罚款60万元。
十、虚假内容相关词语
13 史无前例、前无古人、永久、万能、祖传、特效、无敌、纯天然等无法提供证明的虚假宣传词语。
⊙ 违法案例19-珍仪本草:虚假内容广告被罚
2019年,广州珍仪本草生物科技有限公司发布含有“千年古方”、“黑发秘方”“让你一生拥有永久黑头发”等内容的虚假内容广告,被罚款20万元。

十一、涉嫌欺诈消费者的表述
14 点击领奖、恭喜获奖、全民免单、点击有惊喜、点击获取、点击转身、点击试穿、点击翻转、领取奖品、非转基因更安全等涉嫌诱导消费者的表述。
⊙ 违法案例20-苏泊尔:静音破壁机虚假广告被罚
2019年11月26日,苏泊尔“全静音破壁机”因在广告中却采用“始终静音”等虚假宣传,被罚款348万余元。
⊙ 违法案例21-神丹鸡蛋:“好土”商标误导消费者
2019年“315”晚会曝光湖北神丹健康食品有限公司旗 “好土”鸡蛋,对消费者形成误导。2015年曾因“中国最大的蛋品加工企业”的绝对性用语被罚款6万元。

十二、激发消费者抢购心理的表述
15 秒杀、抢爆、再不抢就没了、不会再便宜了、错过就没机会了、万人疯抢、抢疯了、售罄、售空、史上最低价、错过不再/错过即无、全民疯抢/抢购、免费领、0首付、零距离、价格你来定等激发抢购心理的词语。
⊙ 违法案例22-广安鑫达置业:“首批售罄”被罚
2019年10月,四川广安鑫达置业有限公司因发布的广告中包含“首批售罄”字样,被罚款12万元。

十三、限定时间的表述
16 限时须有具体时限,所有团购须标明具体活动日期,例如今日、今天、几天几夜、倒计时、趁现在、就、仅限、周末、周年庆、特惠趴、购物大趴、闪购、品牌团、精品团、单品团,严禁使用随时结束、仅此一次、随时涨价、马上降价、最后一波等无法确定时限的词语。
十四、普通商品包含疑似医疗用语
17 全面调整人体内分泌平衡、增强或提高免疫力、助眠、失眠、滋阴补阳、壮阳。
18 消炎、可促进新陈代谢、减少红血丝、产生优化细胞结构、修复受损肌肤、治愈(治愈系除外)、抗炎、活血、解毒。
19 减肥、清热解毒、清热袪湿、治疗、除菌、杀菌、抗菌、灭菌、防菌、消毒、排毒。
20 防敏、柔敏、舒敏、缓敏、脱敏、抗敏、褪敏、改善敏感肌肤、改善过敏现象、降低肌肤敏感度。
21 镇定、镇静、理气、行气、活血、生肌、补血、安神、养脑、益气、通脉。
22 胃胀蠕动、利尿、驱寒解毒、调节内分泌、延缓更年期、补肾、祛风、生发。
23 防癌、抗癌、
24 祛疤、降血压、防治高血压、治疗。
25 改善内分泌、平衡荷尔蒙、防止卵巢及子宫的功能紊乱、去除体内毒素、吸附铅汞。
26 除湿、润燥、治疗腋臭、治疗体臭、治疗阴臭。
27 美容治疗、消除斑点、斑立净、无斑、治疗斑秃、逐层减退多种色斑、妊娠纹。
28 毛发新生;毛发再生;生黑发;止脱;生发止脱;脂溢性脱发;病变性脱发;毛囊激活、酒糟鼻;伤口愈合清除毒素;
29 缓解痉挛抽搐、减轻或缓解疾病症状、处方、药方、经××例临床观察具有明显效果。
30 丘疹、脓疱、手癣、甲癣、体癣、头癣、股癣、脚癣、脚气、鹅掌癣、花斑癣、牛皮癣、传染性湿疹。
31 伤风感冒、经痛、肌痛、头痛、腹痛、便秘、哮喘、支气管炎、消化不良。
32 刀伤、烧伤、烫伤、疮痈、毛囊炎、皮肤感染、皮肤面部痉挛等疾病名称或症状。
33 细菌、真菌、念珠菌、糠秕孢子菌、厌氧菌、牙孢菌、痤疮、毛囊寄生虫等微生物名称。
34 雌性激素、雄性激素、荷尔蒙、抗生素、激素。
35 药物、中草药、中枢神经。
36 细胞再生、细胞增殖和分化、免疫力、患处、疤痕、关节痛、冻疮、冻伤。
37 皮肤细胞间的氧气交换、红肿、淋巴液、毛细血管、淋巴毒等。
38 其他涉及疾病治疗功能、疾病名称的医疗用语。
⊙ 违法案例23-国美在线:未依法制止违法广告活动
2019年12月12日,国美在线网站上的第三方商家在网店中发布宣传有治疗功效的普通食品违法广告,国美在线未依法履行制止义务,被罚款66万元。

⊙ 违法案例24- KI多醣体:虚假宣传疾病预防功能
2019年12月,上海马利来实业有限公司因虚假宣传普通食品“KI多醣体”具有疾病预防、治疗功能的广告,被罚款50万元。

⊙ 违法案例25-圣洲生物科技:普通食品虚构治疗功能被罚
2019年,浙江嘉兴圣洲生物科技有限公司因发布涉及疾病治疗功能、使用医疗用语的普通食品广告“巴西蘑菇”,被罚款7.5万元。

十五、医疗广告违禁词(包括医院、药品、医疗器械)
39 当天就见效、XX天从根好、治愈率为XX%、轻松告别、都治好、延长生命、医疗水平最高、更安全、恢复快、零事故、零担忧、完全清除、一次性治愈不复发、无一人复发、全部康复、彻底消除、显著改善等对医疗效果做出保证性承诺的词语。
40 未标明“请按药品说明书或者在药师指导下购买和使用”字样。
⊙ 违法案例26-999皮炎平:药品广告标示不明被罚
2019年12月17日,999皮炎平因在《吐槽大会》第三季第4、6、7三期片尾小剧场中通过演员口播广告,但未标明禁忌、不良反应,也未标明“请按药品说明书或者在药师指导下购买和使用”字样,被罚款90万元。


⊙ 违法案例27-今日头条:未经审查发布医疗广告
2018年3月,今日头条APP因发布多条未取得医疗广告审查证明的医疗广告,被没收广告费23万余元,并罚款70.79万元。
十六、化妆品广告违禁词
41 特效、高效、全效、强效、速效、速白、一洗白、XX天见效、XX周期见效、超强、激活、全方位、全面、安全、无毒、溶脂、吸脂、燃烧脂肪、瘦身、瘦脸、瘦腿、减肥、延年益寿、提高(保护)记忆力、提高肌肤抗刺激、消除、清除、化解死细胞、去(祛)除皱纹、平皱、修复断裂弹性(力)纤维、止脱、采用新型着色机理永不褪色、迅速修复受紫外线伤害的肌肤、更新肌肤、破坏黑色素细胞、阻断(阻碍)黑色素的形成、丰乳、丰胸、使乳房丰满、预防乳房松弛下垂(美乳、健美类化妆品除外)、改善(促进)睡眠、舒眠等。
⊙ 违法案例28-欧莱雅:虚假内容广告被罚
欧莱雅(中国)有限公司发布 “无论年龄、无论肌肤状态,8天肌肤犹如新生”等虚构商品使用效果的虚假内容广告,被罚款20万元。



十七、房地产广告违禁词
42 收益稳健、保证升值、无忧保障、稳定收益、即买即收租金、升值价值、价值洼地、价值天成、投资回报、众筹、抄涨、炒股不如买房、升值潜力无线、买到即赚到等对升值或者投资回报的承诺性词语。
43 XX分钟可达火车站/机场/高速、仅需XX分钟等以项目到达某一具体参照物的所需时间表示项目位置的词语。
44 一河一岛五公园、两河一湖四公园、XX医院规划建设中、XX城轨交通规划中、XX文化馆/体育馆/学校规划建设中、XXX学校近在咫尺、升学无忧、教育护航、九年制教育、一站式教育、入住学区房、优先入学、12年教育无忧、让孩子赢在起跑线上等误导消费的词语。
45 其他对规划或者建设中的交通、商业、文化教育设施以及其他市政条件作误导宣传的词语。
⊙ 违法案例29-搜房网:承诺升值投资回报
2019年9月,北京搜房网络技术有限公司重庆分公司因发布含有“保障财富投资有回报”内容的广告,被罚款15万元。
⊙ 违法案例30-新光投资置业:以到达时间表示位置
茂名市新光投资置业有限公司因发布“滨湾路在项目门口,邻近南海大道,约15分钟可直达水东港”、“经茂南大道约20分钟可连接深茂深茂高铁”等内容的广告,被罚款2万元。
十八、教育培训广告违禁词
46 记忆效率提升百倍、成绩飞跃、过目不忘、7天记住永不忘、通过率XX%、高分王者、名列前茅、缔造传奇、百分百高薪就业、国家承认等对培训效果、获得学位学历等作出保证性承诺的词语。
47 命题专家联手、圈定考试范围、通往北大/清华的金钥匙等暗示有考试命题人员参与培训的词语。
⊙ 违法案例31-尚德教育:虚构颁发学历资质
北京尚德在线教育科技有限公司在广告中宣称“一年学完,国家承认”,实际无法颁发学历证书,被罚款27.93万元。

⊙ 违法案例32-脑立方全脑应用训练中心:夸大培训效果
2019年,内蒙古脑立方全脑应用训练中心股份有限公司奉化分公司发布含有“单词记忆效率提升百倍,30小时记住3年单词”“一目十行、过目不忘”“7天记住学期整册英语单词”等内容的教育培训广告,被罚款60万元。
十九、金融广告违禁词
48 100%本息保障、100%胜率、X%-X%年化收益率、无风险、保值增值、本息安心、稳赚、最专业、最安全等对未来收益作出保证性承诺的词语。
49 应当对可能存在的风险以及风险责任承担有合理提示或者警示。
⊙ 违法案例33-融360:违规发布承诺保本理财广告
2019年6月4日,互联网金融垂直搜索平台融360母公司北京融世纪信息技术有限公司因含有“对未来收益进行保证性承诺”被罚款70万元。

⊙ 违法案例34-智惠乐投:宣传“无风险”被罚
2019年,智惠信息咨询(北京)有限公司石家庄分公司因发布“智惠乐投收入高、无风险、安全可靠、保值增值”等宣传内容,被罚款10万元。
二十、虚假宣传专利技术
50 未取得专利权的,不得在广告中谎称取得专利权。 禁止使用未授予专利权的专利申请和已经终止、撤销、无效的专利作广告。
⊙ 违法案例35-小米:宣传“已申请46项专利”误导消费者
2016年1月25日,小米公司在官网出现“小米4C手机边缘触控已申请46项专利的”文字宣传,但其实专利没拿到,被处以3万元罚款。

广告出现,就是为了宣传产品,广而告之,所以提炼产品卖点,抓住消费者心理,利用营销手段将产品或服务卖出去,这些都无可厚非,这也是每一个广告人每天都在做的事。
但广告需要创意,更需要在合法的范围内进行,毕竟创意虽好,但如果过不了审查,甚至因为触犯法律而被罚,那就得不偿失了。